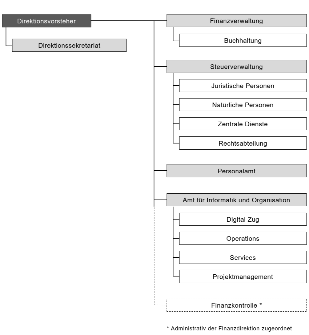
Finanzdirektion
Portrait
Baarerstrasse 53
Postfach
6301 Zug
Tel. +41 41 594 36 60
info.fd@zg.ch
zg.ch/fd
Unterorganisationen
- Direktionssekretariat
- Finanzverwaltung
- Steuerverwaltung
- Personalamt
- Amt für Informatik und Organisation
- Finanzkontrolle*
Personen
Exporte
Änderungen
Über das Kontaktformular können Änderungen zu inkorrekten Angaben der verzeichneten Personen oder Organisationen gemeldet werden. Das Formular dient nicht zur Kontaktaufnahme mit den jeweiligen Personen und Organisationen oder zur Übermittlung von Nachrichten an diese.
Mutation melden